Myeloma cells resident in bone marrow (BM), therefore the microenvironment plays critical roles in the invasion, proliferation and migration. Obesity increases the morbidity and drug resistance in patient of multiple myeloma (MM) through changing the bone marrow environment. Extracellular environments such as the BM plasma likely have unique lipidomic metabolite profiles that predicts the prognosis in patients with multiple myeloma. However, the study of multiple omics on metabolic changes in BM of MM patients are still very limited.
The present study utilized an untargeted metabolite and targeted complex lipid profiling (Liquid chromatography-mass spectrometry, LC-MS) analysis to identify significant differences in the metabolite levels of BM plasma between newly diagnosed MM patients with different BMI (≤24 kg/m 2, n = 10; ≥25 kg/m 2, n = 10). This was followed by verification of some of the metabolite differences of interest by targeted quantification of the metabolites using isotopic internal standards in the exploratory cohort as well as an independent validation cohort.
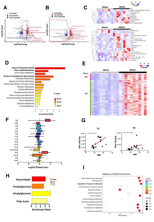
Significant differences were noted in the amino acid profiles, lipid metabolism and amino sugar metabolism, such as increased L-Glutamate, L-Proline, D-Proline, palmitoleic acid and D-Fructose, etc between MM patients with different BMI ( Figure A-C). Glycerol phosphate shuttle, glycerolipid metabolism and de novo triacylglycerol biosynthesis were the top 3 enriched signaling pathways in BM of obese MM patients ( Figure D). Targeted complex lipid profiling analysis further showed that triglyceride (TG),diglyceride (DG) were increased notably in obese BM plasma of MM patients and correlated significantly with BMI ( Figure E-G). Glycerolipids, triradylglycerols, diradylglycerols and fatty acyls metabolism were enriched in obese group by GSEA analysis ( Figure H). Furthermore, KEGG enrichment analysis showed differentiate expressed lipid metabolites in BM plasma of obese MM patients comparing to that of lean group, including regulation of lipolysis in adipocytes, glycerolipid metabolism, fat digestion and absorption, cholesterol metabolism and metabolic pathways, etc ( Figure I ).
In summary, metabolite and complex lipid profiling of the BM plasma identifies differences in levels of metabolites and lipids between MM patients with different BMI. This may provide insight into the explanation that obesity increases the susceptibility to MM and drug resistance.
Acknowledgement
This project is supported by the Sun Yat-sen University Hundred Talents Program (PT19200101), Natural Science Foundation of Guangdong Province (2022A1515010290).
Disclosures
No relevant conflicts of interest to declare.

This feature is available to Subscribers Only
Sign In or Create an Account Close Modal